发布时间:2023-04-06 浏览量: 作者:阚红、石琛、曾山 来源: 校团委
为深入学习贯彻党的二十大精神,进一步引导广大学生努力培养科学精神和科学态度,积极学习科学知识和科学方法,为加快实现高水平科技自立自强、加快建设科技强国贡献青春力量,日前,天津科技大学举办了第十七届“挑战杯”大学生课外学术科技作品竞赛。
本届竞赛设立自然科学类学术论文、科技发明制作类和哲学社会科学类调查报告三大类,其中自然科学类学术论文和科技发明制作类涵盖机械与控制、信息技术、数理、生命科学、能源化工等学科类别,哲学社会科学类调查报告包含发展成就、文明文化、美丽中国、民生福祉、中国之治等5个方向。自2022年11月本届竞赛启动以来,受到学校广大师生的广泛关注,广大同学积极报名参加竞赛,各学院积极组织举办院赛对参赛项目进行评审和打磨。校赛初赛阶段,共有来自各学院推荐的809项作品报名参赛,经过评审共有130项作品晋级参加校赛复赛。校赛复赛阶段,经过评审共有74项作品晋级校赛决赛。

4月2日,我校在滨海校区体育馆举办了第十七届“挑战杯”天津科技大学大学生课外学术科技作品竞赛决赛,决赛采用问辩+答辩形式进行评审。入围决赛的74项作品立足技术创新,瞄准市场需求,回应社会热点,关注国家发展,既有传承非物质文化遗产、助力乡村振兴的特色项目,也有聚焦生态环保、促进绿色发展的可持续发展项目,更有开发智能设备、建设智慧中国的高质量发展项目,广大天科青年立足项目展现出科创报国的浓烈爱国情怀。

在决赛问辩和答辩环节,74项作品的负责同学以饱满的精神状态围绕项目的主要内容、成果、现实意义等方面向评委老师们进行了作品的全面展示。评审专家结合社会发展需要、项目价值、研究方法、项目成果等方面逐一对参赛团队进行了问询,并就如何进一步提升作品质量给出了宝贵意见建议,最终通过6个多小时的决赛评审,36项优秀作品脱颖而出代表学校参加天津市赛。

经过初赛、复赛和决赛比拼,本届“挑战杯”天津科技大学大学生课外学术科技作品竞赛圆满落幕。竞赛中,广大天科青年以赛促学、全面发展,积极践行科创报国使命担当,充分展现出天科青年风采。下一步,校团委将在校党委的领导下,坚持为党育人、为国育才职责使命,充分利用“挑战杯”等双创赛事平台,深入挖掘双创育人典型,不断探索双创育人途径,积极营造浓厚的校园双创氛围,加强项目培育和打磨,不断提升项目质量,促进学生全面发展,引导和激励更多天科青年积极投身学术科技创新实践,为加快实现高水平科技自立自强、加快建设科技强国贡献青春力量!
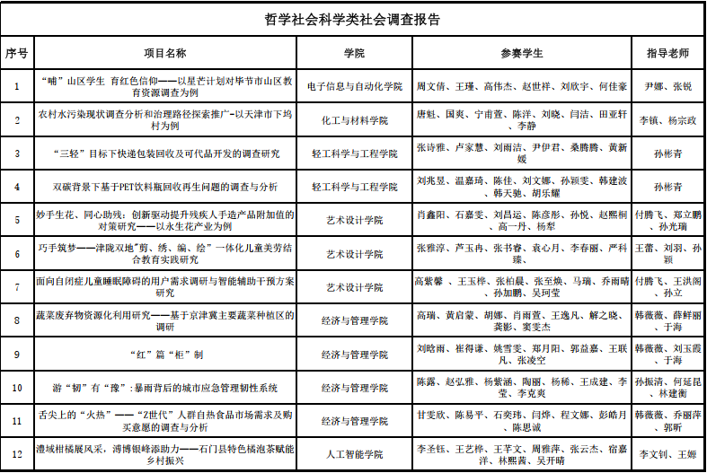
附件:天津科技大学推荐参加第十七届“挑战杯”天津市大学生课外学术科技作品竞赛作品名单
自然科学类学术论文

科技发明制作类

哲学社会科学类社会调查报告

编辑:田珺